2017下半年浙江初中地理教师资格证面试真题(精选)第1批
- 时间:
- 2018-10-25 16:55:50
- 作者:
- 胡老师
- 阅读:
- 来源:
- 浙江省教师资格证

二、考题解析
【教学过程】
环节一:导入新课
图片导入法。展示素材东北三省各种特色美食
【设置疑问】锅包肉、地三鲜、小鸡炖蘑菇、东北大米都异常的香甜可口。可是大家知道之前的东北可是一大片荒地吗?接下来让我们通过一个视频来了解一下。
环节二:新课教学
1.东北的农业
【展示素材】东北三省从“北大荒”到“北大仓”纪录片
【问题】
(1)纪录片中提到哪些因素使东北从“北大荒”到“北大仓”?又有什么阻碍因素呢?
(2)所有因素中自然因素有哪些?
(3)主要的粮食作物有哪些?
【学生活动】自主思考,回答
【师生双边互动】
(1)变化因素:政策、技术发展、人民群众的智慧与力量、土壤深厚肥沃、雨热同期、地形平坦开阔、地广人稀、水源充足,灌溉便利。阻碍因素:纬度高,低温冻害。
(2)土壤肥沃、土层深厚、雨热同期、地形平坦、水源充足。
(3)小麦、玉米、大豆、水稻。
(4)正是有这么多便利条件让东北平原从“天苍苍,地茫茫,一片衰草枯萎塘”的“北大荒”变成了美食遍地的“北大仓”。同时也要了解春秋期间,受寒潮影响,容易产生低温冻害,粮食来之不易,要节约用粮。
【问题】可是爱吃美食的人多了,粮食需求量大了,同时也会对自然产生影响,会有什么影响呢?
【学生活动】自主思考,回答
【师生双边互动】
(1)用地面积增加
(2)破坏自然环境,砍伐树木
(3)湿地锐减
【补充材料】湿地:泛指暂时或长期覆盖水深不超过2米的低地,土壤充水较多的草甸,以及低潮时水深不超过6米的沿海区域。湿地具有涵养水源、蓄洪防旱、调节气候、维持生物多样性等多种功能。三江平原分布着亚洲最大的淡水湿地,三江自然保护区的主要保护对象是沼泽湿地。
【教师总结】因此我国为了保护环境,恢复生态,决定停止开荒,建立起自然保护区,这才能让我们看到美丽的东北。
环节三:巩固提高
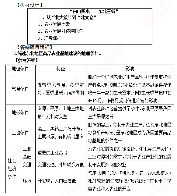
完成课后活动,讨论东北三省成为我国重要商品粮基地的条件。学生自主归纳影响粮食生产的因素,总结并写成纸条交给地理课代表。
环节四:小结作业
搜寻其他国家农业发展中存在的问题及整改方式,类比我国东北地区,为可持续发展建言献策。


初中地理《板块的运动》

二、考题解析
【教学过程】
(一)新闻导入
播放新闻:南京江陵的汤山发现了一枚王冠虫化石,王冠虫是一种史前海洋生物。王冠虫从深海到了汤山,他的表兄从热带到了南极,海陆在变迁,大陆在漂移,那你知道王冠虫在疑惑什么吗?
激发学生的学习兴趣,进入本课新课教学。
(二)新课教学
有关板块运动的知识,都藏在了一张藏宝图当中,大家一起闯关寻宝。
第一关 爱拼才会赢(板块构成)
团队任务:呈现全球板块示意图


【答辩题目解析】
1.简述板块构造说理论。
【参考答案】
20世纪60年代后期的板块构造学说,把海底扩张、大陆漂移、地震与火山活动等地质现象纳入一个统一的理论体系之中,用统一的动力学模式解释全球构造运动过程及其相互关系,是海底扩张假说的具体引伸。
板块学说的立论依据在于,地表岩石圈并非浑然一体,而是由被诸如大洋中脊、岛弧、海沟、深大断裂等构造活动带所割裂的几个不连续的独立单元,即板块构成的。几大板块的相互作用是大地构造活动的基本原因。由于板块的强度很大,主要的变形只能发生在其边缘部分。换言之,即板块内部比较稳定,各板块间的接合部才是活动带。因此,大陆边缘并不是板块的边界,海岭、岛弧和大断裂才是板块边界所在。对流带动板块由大洋中脊或海岭向两侧扩张,在岛弧地区或活动的大陆边缘沉入地下软流层完成对流的循环。板块的边界有三种类型:①扩张(或增生)型边界;②俯冲(或汇聚)型边界;③转换断层(或次生)型边界。
2.采用地理探究法进行教学有哪些意义?
【参考答案】
(1)探究法可以提高学生提出地理问题、分析地理问题、解决地理问题的能力。
(2)探究法可以提高学生的地理思维,从地理现象中获取地理信息,加工和处理地理信息,得出正确的结论。
(3)探究法可以提高学生的创新精神和实践能力。例如独立思考、提出假设、比较和类推思维,这些都是形成创造思维的重要条件。
初中地理《地球的自转》

二、考题解析
【教学过程】
环节一:导入新课
设悬导入法。引用毛泽东主席的诗句“坐地日行八万里,巡天遥看一千河”。
【设置疑问】毛主席诗中曾写道“坐地日行八万里”,可是我们明明每天见到的事物、所在的地点都是一样的,是不是诗里写错了呢?其实我们每天坐在这里读书学习其实并非“不动”的,这节课就让我们从地理的角度出发共同来探究下我们究竟是怎么“运动”的。
环节二:新课教学
【展示活动用具】地球仪
【问题】
(1)请同学们观察老师手中的地球仪分别由哪几部分组成?
(2)该地球仪是否是固定不动的?
【教师活动】拨动地球仪中的地球使其转动
【学生活动】自主思考,回答
(1)分别由底座、半弧形的外圈、一根固定轴及一个小地球组成;
(2)其中的小地球是可以转动的。
【师生共同总结】其实生活中,我们的地球也并非固定不动的,它就像我们的地球仪一样是会转动的。
【教师活动】可是它究竟是怎样进行转动的呢?请两位同学上台分别旋转这个地球仪,观看两位同学是否出现错误。
【学生活动】实验,自主思考,回答
【师生共同总结】地球仪上的地球是围绕固定轴进行旋转的,我们所生活的地球同样也有一根地轴,地球也无时无刻不在绕着地轴进行旋转运动,旋转时分为两个方向,而正确方向则是自西向东不断旋转。
【展示活动道具】手电筒及地球仪
【实验活动】请两个同学上台,一个同学手持手电筒,打开手电筒照射小地球的一面,关闭后再次打开,另一个同学旋转地球仪中的小地球。
【问题】小地球发生了什么变化?
【学生活动】自主思考,回答。当有光源照射在地球上时,小地球仪被照射的一面变亮而另一面则为暗。
【教师总结】地球表面也有光源照射,就是太阳光。同时地球是一个不透明的球体,正是因为它不能被阳光穿透因此在任何时刻太阳光只能照亮地球的一半。被太阳照亮的半球为白昼,未被太阳照亮的半球为黑夜。而区分白昼和黑夜的那一个圆圈所在的界限则是晨昏线。
【问题】
(1)地球是不断旋转的,地球自转一周需要多长时间?
(2)地球的自转会对白昼和黑夜有什么影响?
(3)不同的地区会有不同的时间,比如纽约时间、北京时间、伦敦时间等,这又是为什么?
(4)两个极点(北极点、南极点)是否产生“运动”?
【学生活动】自主思考,小组讨论,总结归纳,回答
【师生共同总结】
(1)地球自转一周的时间为24小时,也就是一天
(2)地球自转产生昼夜交替且由于地球自西向东旋转因此太阳东升西落
(3)地球上不同经线所经历的白天黑夜不同,因此出现了不同地区时间差异
(4)两个极点进行旋转运动。
(5)由于地球的自转导致我们每天坐在这里学习的同时也“日行万里”。
环节三:巩固提高
完成课后阅读材料“是天转还是地转”,了解伟大的波兰天文学家哥白尼以及“日心说”和“地心说”。
环节四:小结作业
(1)让同学们回家之后自己动手进行本次课上的实验,重温知识。
(2)总结地球自转的特征及其引发的地理意义。
【板书设计】
略

