宁波市2023年上半年中小学教师资格认定公告
- 时间:
- 2023-04-08 09:37:40
- 作者:
- 陈老师
- 阅读:
- 来源:
- 浙江省教师资格证
浙江教师资格认定为大家整理关于宁波市2023年上半年中小学教师资格认定公告,更多关于浙江教师资格认定考试资讯、常见问题等请持续关注浙江教师资格网!

一、受理对象及认定范围
未达到国家法定退休年龄的中国公民,且符合以下条件之一的,可在我市申请认定中小学教师资格:
(一)户籍在宁波市内的社会人员;
(二)持有宁波市居住证且在有效期内的社会人员;
(三)宁波市普通高等院校就读的全日制研究生(列入国家普通高校招生计划的宁波市全日制普通高校本、专科2023年应届毕业生的认定计划另行通知);
(四)在宁波市学习、工作、居住的港澳台居民:包括持港澳台居民居住证且居住地在浙江省的港澳台居民、在浙江参加中小学教师资格考试持港澳居民来往内地通行证的港澳居民和持五年有效期台湾居民来往大陆通行证的台湾居民;申请中小学教师资格按《关于港澳台居民在内地(大陆)申请中小学教师资格有关问题的通知》(教师厅〔2019〕1号)文件办理(此文件可在中国教育部网站上查看)。港澳台居民申请认定中小学教师资格的须提交由香港特别行政区、澳门特别行政区和台湾地区有关部门开具的无犯罪记录证明原件。申请人可提前通过当地认定机构向浙江省教育厅教师资格认定指导中心申请开具相关函件。
(五)在宁波市服役的现役军人和现役武警。
幼儿园、小学和初级中学教师资格,由申请人户籍所在地、居住地、在读学校所在地、部队驻地的区(县、市)教育行政部门受理并认定。
高级中学教师资格、中等职业学校教师资格和中等职业学校实习指导教师资格由申请人在户籍所在地、居住地、在读学校所在地、部队驻地的区(县、市)教育行政部门受理审查,审查通过后,报上一级教育行政部门认定。其中国家高新区人员向鄞州区申请、杭州湾新区人员向慈溪市申请,具体要求详见各区(县、市)公告。
申请人在同一年度只能申请认定一个种类的教师资格,并且申请教师资格的“任教学科”应与《中小学教师资格考试合格证明》上的科目一致。
二、申请条件
(一)学历及技术资格要求
1.申请认定幼儿园教师资格的应当具备大学专科毕业及以上学历。2011年及以前入学并取得毕业证书的我省中等职业学校学前教育专业(幼师班)学生,可申请认定幼儿园教师资格;
2.申请认定小学教师资格的应当具备大学专科毕业及以上学历;
3.申请认定初级中学、高级中学、中等职业学校文化课和专业课教师资格的应当具备大学本科毕业及以上学历;
4.申请认定中等职业学校实习指导教师资格的应当具备大学专科毕业及以上学历,同时还应具备相当于助理工程师及以上专业技术资格或中级及以上工人技术等级。
(二)考试要求
通过国家中小学教师资格考试,获得《中小学教师资格考试合格证明》,且在有效期内。属于免试认定范围的教育类研究生和师范生,通过就读高校组织的师范生教师职业能力测试,经教育教学能力考核合格并取得《师范生教师职业能力证书》,且在有效期内。
根据《退役军人事务部 教育部 人力资源和社会保障部 关于促进优秀退役军人到中小学任教的意见》(退役军人部发〔2022〕46号)第(六)条有关要求,退役军人在服役前1年内取得中小学教师资格考试合格证明的凭入伍通知书、退役证书等相关材料,教师资格考试合格证明有效期可延长2年。具体可咨询中国教师资格网。
(三)普通话等级要求
普通话等级达到二级乙等及以上标准,并取得相应等级证书(申请认定语文学科教师资格的,普通话等级要求为二级甲等及以上)。
申请认定小学全科教师资格的,普通话等级应达到二级乙等及以上标准。持有小学全科教师资格证书的教师,要从事小学语文学科教学的,普通话等级应达到二级甲等及以上水平。
(四)身体条件
申请人应具有良好的身体素质,能适应正常教育教学工作的需要,并按照《浙江省教师资格认定体检工作实施办法(试行)》规定的标准和程序,到认定机构指定医院参加当次教师资格认定体检并合格。如未按时到指定医院参加体检人员,视为自动放弃本次认定。
(五)其他要求
遵守宪法和法律,热爱教育事业,具有良好的职业道德,能履行《教师法》规定的义务和职责。被撤销教师资格的,自撤销之日起5年内不得重新申请认定教师资格;受到剥夺政治权利或者故意犯罪受到有期徒刑以上刑事处罚的,不能申请认定教师资格。
三、申报流程
(一)网上报名、确认、业务咨询时间及注意事项
网上报名和确认时间:
社会人员网上报名时间为4月10日至21日每个工作日的09:00-16:00。
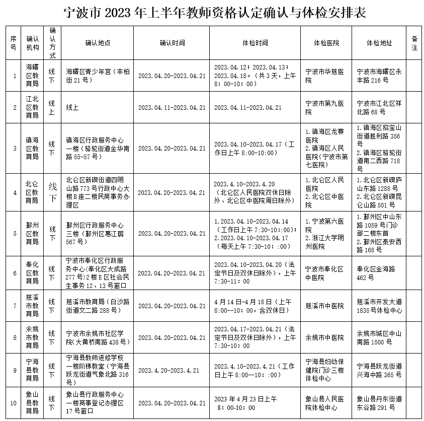
社会人员确认时间为:4月20日至21日每个工作日的09:00-16:30,确认方式及地点详见《宁波市2023年上半年教师资格认定确认与体检安排表》。
注意事项:教师资格认定工作统一实行网上申报,申请人登录“中国教师资格网”(http://www.jszg.edu.cn,网报具体操作详见附件一:教师资格认定申请人使用手册),按网上要求逐步完成报名,其中以下几点申请人务必仔细选择并完成操作(江北区为本次认定工作网上审核试点,具体操作流程详见江北区教育局教师资格认定公告。
①选择“认定机构”。申请认定高中、中职及中职实习指导教师资格的选择“市级认定机构”,申请其他种类选择相关县级认定机构。
②选择“确认点”。社会人员选择户籍所在地、居住地、在读学校所在地、部队驻地的区(县、市)教育行政部门。
③网报成功后,须完整记录教师资格认定报名号,以便确认时查询。
④申请人网报时填写的信息应真实、准确无误,如因填写错误导致审核、制作证书等环节未通过,申请人自行负责。
业务咨询:为方便申请人在网报前后咨询教师资格认定工作相关政策,宁波市教师资格制度实施工作领导小组办公室和区(县、市)教师资格认定机构通过网站、微信公众号发布教师资格认定公告,并开通咨询电话,在工作日为申请人提供全面的咨询服务,解答教师资格认定报名期间各类问题(具体咨询电话详见下表)

(二)体检地点及时间:申请人选择户籍所在地、居住地、在读学校所在地、部队驻地之一的“所在区(县、市)教育行政部门指定的县级以上医院”按时完成体检(具体详见所在区(县、市)认定机构公告),体检费用自理。特别注意:申请人体检时,经认定机构指定体检医院医生现场确认已怀孕的,可以免做胸透检查。申请人自带怀孕证明的,不予认可。备孕和哺乳期的人员一律不免检胸透。
(三)资格审核
社会人员教师资格认定资格审核采用现场审核(江北区试点网上审核)方式,确认时间与确认地点详见所在区(县、市)认定机构公告。
审核所需材料如下:
①户口簿、有效居住证(《居住登记回执》等不可作为此项证明材料)、学生证、港澳居民来往内地通行证、五年有效期台湾居民来往大陆通行证、驻地部队单位人事证明(以上任一证件原件)。
②有效身份证原件。
③毕业证书原件(2011年及以前入学的师范类毕业生还须提供复印于本人档案并盖有保管部门公章的在学期间成绩单复印件及毕业生登记表复印件)。
④普通话水平测试等级证书原件。
⑤申请认定中等职业学校实习指导教师资格,须提交专业技术职务资格证书或者工人技术等级证书的原件。
⑥个人无犯罪记录证明打印件(由申请人本人通过“浙里办”,向户籍、居住证等所在地派出所在线申请,详见附件二:申请个人无犯罪记录证明操作提示)
⑦与网报同一底版的近期免冠正面二寸彩色白底证件照两张(一张用于体检表,一张用于教师资格证书)。

(四)公布审核通过名单
5月中下旬,宁波市教育局及各区(县、市)教育局官方网站公布(社会人员)教师资格认定审核通过名单。
附件一:教师资格认定申请人使用手册
附件二:申请个人无犯罪记录证明操作提示
原文链接:http://nbeea.nbedu.net.cn/school/NeiRead.aspx?id=2578(附件可进原文查看)
以上就是关于宁波市2023年上半年中小学教师资格认定公告的全部内容,更多内容关于浙江教师资格证,浙江教师资格认定时间,浙江教师资格报名时间,浙江教师资格成绩查询、浙江教师资格认定公告等相关内容,请敬请关注浙江教师资格网
