2022上半年玉环市中小学教师资格认定工作公告
- 时间:
- 2022-04-18 09:23:34
- 作者:
- 钟老师
- 阅读:
- 来源:
- 浙江省教师资格证
一、申请对象及认定条件
具备下列条件并未达到国家法定退休年龄的户籍在玉环(或办理玉环当地居住证且在有效期内)的中国公民或在玉环当地学习、工作和居住的港澳台居民(且在浙江参加过中小学教师资格考试)均可申请认定教师资格。
(一)具备《中华人民共和国教师法》规定的相应学历要求;
(二)遵守宪法和法律,热爱教育事业,具有良好的思想品德;
(三)具备承担教育教学工作所必需的基本素质和能力,通过国家教师资格考试,并取得《教师资格考试合格证明》(有效期内)或《师范生教师职业能力证书》;
(四)持有普通话水平测试二乙及以上等级证书(申请汉语言类学科须达到二甲水平);
(五)具有良好的身心素质,在教师资格认定机构指定的县级及以上医院体检合格;
(六)申请认定中职实习指导教师资格的,同时须具备相当于助理工程师以上专业技术职务或中级以上工人技术等级。
2011年及以前已入学的全日制普通院校师范教育类专业毕业未取得过教师资格的人员,符合认定条件的可以不参加国考直接申请认定相应的教师资格。
教师资格认定实行属地管理。根据教师资格种类和教育行政部门认定权限,申请人应向户籍所在地、居住地的教育行政部门提出申请。港澳台居民持有效来往内地通行证、台湾居民持有效来往大陆通行证可在考试所在地认定中小学教师资格。
申请人在同一年份内只能申请认定一个种类的教师资格,并且申请教师资格的“任教学科”应与《中小学教师资格考试合格证明》上的科目一致。
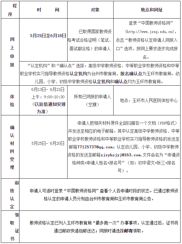
二、认定程序及时间安排

三、认定说明
(一)
网上申报
教师资格认定工作统一实行网上申报,申请人在规定的报名日期内,登录中国教师资格网(http://www.jszg.edu.cn)搜索“教师资格认定”事项,根据系统提示进行网上报名,上传的个人照片和教师资格持证人粘贴的照片须统一使用近期免冠正面一寸彩色白底证件照(上传格式为JPG/JPEG,不大于200K),同时上传本人打印签字的《个人承诺书》照片。网报成功后,须完整记录教师资格认定报名号,以便确认时查询。
(二)
提交电子材料
网报成功后,申请人要及时(6月20日前)按下列电子材料清单要求把相关材料原件全部扫描在一个文档(PDF格式)并发送至确认点所在的教育行政部门指定的电子邮箱,未在规定时间内按要求提供相关电子材料者视为自动放弃。
1.身份证正反面扫描件(所有申请人都提供);
2.《户口簿》第1页及申请人信息页扫描件(户籍在玉环的申请人提供);
3.有效期内的居住证扫描件或电子居住证(户籍不在玉环但在玉环居住的申请人提供);
4.学历证书扫描件;国外学历应同时提交教育部留学服务中心出具的《国外学历认证书》扫描件;港澳台学历应同时提交教育部留学服务中心出具的《港澳台学历认证书》扫描件(中国教师资格网核验未通过的申请人提供);
5.《普通话水平测试等级证书》扫描件(中国教师资格网核验未通过的申请人提供);
6.《中小学教师资格考试合格证明》扫描件(可在中小学教师资格考试网(ntce.neea.edu.cn)下载)(不属于免试认定范围的教育类研究生和师范生的申请人提供);
7.《师范生教师职业能力证书》扫描件(属于免试认定范围的教育类研究生和师范生的申请人提供);
8.相当于助理工程师及以上专业技术职务证书或中级以上工人技术等级证书扫描件(申请中等职业学校实习指导教师资格的申请人提供)。
(三)
体检
申请人应严格执行当地疫情防控有关要求,按照玉环市教育局所指定的医院按时完成体检,体检费用自理。
申请人空腹带身份证和2张同一底版的近期正面半身免冠一寸彩色白底证件照片到玉环市人民医院体检中心咨询台领取《浙江省申请幼儿园教师资格人员体格检查表》或《浙江省申请教师资格人员体格检查表》,填写“身份证号码” “姓名” “性别” “出生年月” “既往病史”等栏,贴上1张本人照片,另1张照片(背面写上“姓名、资格种类和资格认定报名号”)交给现场工作人员。
申请认定教师资格的人员,在认定体检时,经认定机构指定体检医院医生确认已怀孕,可以免做胸透检查。申请人自带怀孕证明的,不予认可。备孕和哺乳期人员一律不免检胸透。其他未参加全部体检者视同申请人自动放弃申请。
(四)
审核认定
6月30日前,台州市教育局及玉环市教育局审核电子材料,明确受理意见,并结合体检结果给出认定结论,在各官方网站公布(社会人员)教师资格认定审核通过名单。申请人可适时登录“中国教师资格网”查看个人各申请时段的状态。
申请表由认定机构生成和下载,用A4纸打印,一式两份,加盖认定机构公章后一份存入申请人人事档案,一份由认定机构归档保存。
四、其它注意事项
(一)申请人应按规定时间、规定地点和要求进行网上申报、体检等,因错过申报时间、选错认定机构或现场确认点、申报信息有误或提交材料不全等原因未在规定时间内完成申报、体检工作的,责任由申请人本人承担。
(二)申请人应据实填写《个人承诺书》并对承诺内容负责,承诺如与事实不符,各级教育行政部门将依据国家相关法律法规进行处理处罚。
(三)资格证书和《认定申请表》将通过邮政快递包邮送达,申请人网报时务必准确填写收件人信息。
五、咨询地点和咨询电话
玉环市行政服务中心二楼30号窗口(0576-81758275)。
六、体格检查表


