2020年西湖区下半年教师资格认定工作的公告
- 时间:
- 2020-10-09 10:50:55
- 作者:
- 钟老师
- 阅读:
- 来源:
- 浙江省教师资格证
一、根据《杭州市教育局2020年下半年教师资格认定工作通告》的规定,高级中学教师、中等职业学校教师、中等职业学校实习指导教师的教师资格证由杭州市教育局负责认定,各县(市)区负责申请受理和材料审核。
(一)申请人应仔细阅读杭州市教育局官网上的《杭州市教育局2020年下半年教师资格认定工作通告》,了解申请的条件、流程及时间安排。
(二)凡符合杭州市高中教师、中等职业学校教师、中等职业学校实习指导教师资格认定条件的申请人,不需要到认定点现场办理和提交材料,可以向杭州市任何一个区的认定机构提出申请,并且到所选的区指定的体检医院体检。【注:西湖区的体检安排是11月2日上午9:00到杭州五云山疗养院(杭州市西湖区九溪五云东路6号)进行体检。】
(三)杭州市教师资格认定指导中心咨询电话:0571-87917210;地址:下城区东新路重机巷56号8楼。
二、根据教师资格认定的有关规定,初中教师、小学教师、幼儿园教师的教师资格证由杭州市西湖区教育局负责认定,杭州市西湖区教师资格认定指导中心具体实施。
(一)认定条件
凡未达到国家法定退休年龄,符合以下认定条件之一的申请人,可在受理申请期限内向杭州市西湖区教师资格认定指导中心提出申请:
1. 现户籍所在地为西湖区的(以户籍登记的属地为准);
2. 持有签注的居住地为西湖区、且在有效期内的卡片式《浙江省居住证》或《浙江省引进人才居住证》;
3. 在西湖区辖区范围内的高校就读(在校生)、且符合认定学历要求的在读学生;
4. 西湖区辖区内驻地部队的现役军人和现役武警;
5. 实际居住地为西湖区,在内地(大陆)学习、工作和生活的港澳台居民。市西湖
(二)网上申报
10月12日-23日,申请人登录中国教师资格网(http://www.jszg.edu.cn),按照网站提示进入教师资格网上申报系统,根据系统提示填写报名信息(通讯地址请务必详细准确,许可决定书、教师资格证书将通过邮寄送达,并由本人签收)。中国教师资格网开放时间为工作日的7:00—24:00。网上申报注意事项详见附件一。
(三)沟通咨询
为了方便联系,申请人需加入西湖区教师资格认定工作钉钉群,以便于咨询、接收消息、提交材料、通知认定信息等。咨询电话:0571-88231276、0571-87759380。
初中、小学、幼教钉钉群号为:35718700, 高中、中职钉钉群号为:35343201,也可以安装好钉钉直接扫码加入。


(初中、小学、幼教钉钉群二维码) (高中、中职钉钉群二维码)
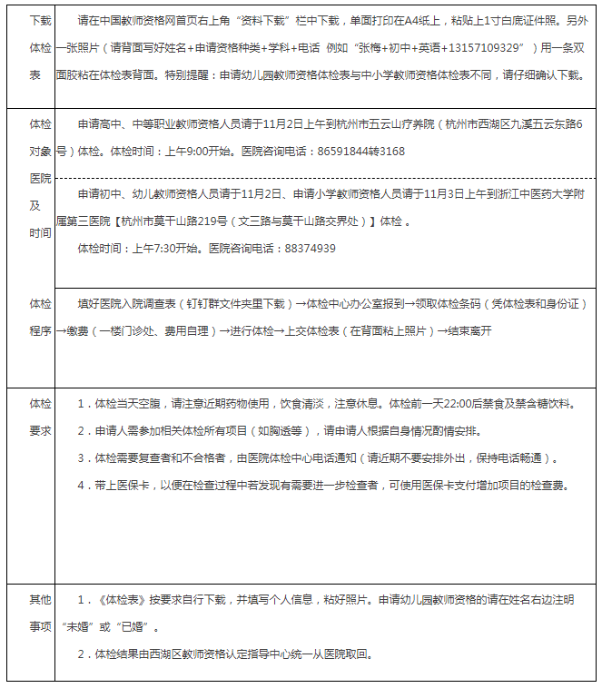
(四)体检安排
网上报名完成的申请人,按要求到指定医院进行体检。体检必须完成教师资格认定所规定的全部项目检查(包括胸透等),体检的具体要求详见附件二。
在西湖区申请高中、中职教师资格证认定的申请人请于11月2日上午9:00到杭州五云山疗养院(杭州市西湖区九溪五云东路6号)进行体检。
在西湖区申请初中教师、幼儿园教师资格证认定的申请人请于11月2日上午到浙江中医药大学附属第三医院【又称浙江省中山医院,杭州市莫干山路219号(文三路与莫干山路交界处)】进行体检。
在西湖区申请小学教师资格证认定的申请人请于11月3日上午到浙江中医药大学附属第三医院【又称浙江省中山医院,杭州市莫干山路219号(文三路与莫干山路交界处)】进行体检。
所有申请人须准备两张1寸彩色白底证件照(必须与网报上传照片一致),一张贴在体检表正面上,另一张(背面写上姓名+申报资格种类+学科+电话)于体检当天用双面胶粘在体检表背面右上方,并上交给医院工作人员,照片后期用于教师资格证书制作。
(五)审核受理
2020年下半年教师资格认定不需要现场办理,全部改为由认定机构网上核验材料,申请人只有体检需要本人到西湖区认定机构的指定医院。
申请人相关资料如在中国教师资格网、杭州市公共数平台信息核验通过,无须提交任何材料。所有持浙江省外身份证的申请人必须要发送身份证(正、反面)扫描件至相应邮箱。
申请人相关资料核验未全部通过或相关平台无信息的,请于10月12日—10月30日提交电子材料。相应的材料扫描件发送至各西湖区教师资格认定工作邮箱,高中、中职:2375153184@qq.com ,初中、小学、幼教:844784194@qq.com。文件夹名称为“申请人姓名+户籍、居住证、就读学校(三选一)+申请类别+联系电话”(例如:张梅+居住证+初中+13157109329)。电子材料清单详见附件三。
初中、小学、幼儿园教师资格认定人员材料审核后确定受理的人员名单,西湖区教师资格认定指导中心将于11月18日通过西湖教育信息网(http://www.xhjy.edu.cn)进行公示和公告,认定机构不再通过其它途径进行告知。
高中和中职教师资格认定人员材料审核后明确受理的人员名单,由杭州市教育局教师资格认定指导中心于 11月18日通过杭州教育网(网址http://www.hzedu.gov.cn/)公示和公告。联系咨询电话:87917210。
(六)认定通过
初中教师、小学教师、幼儿园教师资格认定结果由西湖区教师资格认定指导中心于12月10日通过西湖区教育信息网进行公示和公告(认定机构不再通过其它途径进行告知)。证书制作完成后,与行政许可决定书一同邮寄送达,由申请人本人签收。
高中、中职教师资格认定结果由杭州市教育局教师资格认定指导中心通过杭州教育网(网址http://www.hzedu.gov.cn/)公示、公告以及证书邮寄。联系咨询电话:87917210。
(七)申请人在认定过程中所提交的信息及有关材料必须真实、合法、有效,申请人对提交虚假信息及申报材料所造成的后果承担责任。
杭州市西湖区教育局
二〇二〇年九月二十九日
附件一:西湖区2020年下半年教师资格认定网报注意事项
一、请申请人在网报之前先扫码加入相应的钉钉群,我们的认定工作信息,通知、要求等都会在群里发布:
初中、小学、幼教钉钉群号为:35718700,高中、中职钉钉群号为:35343201。也可以安装好钉钉直接扫码加入。


(初中、小学、幼教钉钉群二维码) (高中、中职钉钉群二维码)
二、网报时间(10月12日~10月23日)内,申请人登录“中国教师资格网”(http://www.jszg.edu.cn),登录时分为全国统考合格申请人和未参加全国统考申请人两类,不同类别的申请人网上报名的入口不同。
三、根据系统提示填写相关信息,进行网上注册、报名。同时进行最高学历毕业证书(非学位证书)、普通话证书的网上核验。核验没有通过的,需发复印件的电子版到邮箱。
四、符合西湖区初中教师、小学教师和幼儿园教师资格认定条件的申请人,现场确认点选“杭州市西湖区教师资格认定指导中心”。不符合西湖区认定条件的,请勿选“杭州市西湖区教师资格认定指导中心为确认点”,否则将予以退回。
符合杭州市高中教师、中职教师资格认定条件的申请人可以任选一个区作为确认点,以体检医院方便为首选。
五、个人信息填写完毕后,须点击“提交”,系统提示为待审核状态。
六、申请人须妥善保管个人密码及报名号,以便查询及修改个人信息(网报结束后个人信息将无法修改)。
附件二:西湖区2020年下半年教师资格认定体检安排

附件三:申请材料核验未通过的申请人提交电子材料清单
一、申请人网上报名后,相关材料核验未全部通过或平台无信息的,须将相应材料的扫描件发送至西湖区教师资格认定工作邮箱:高中、中职2375153184@qq.com,初中、小学、幼教844784194@qq.com。所有持浙江省外身份证的申请人必须要发送身份证(正、反面)扫描件至相应邮箱。
二、申请人所提交的电子材料须为扫描件,文件夹名称为“申请人姓名+户籍、居住证、就读学校(三选一)+申请类别+联系电话”(例如:张梅+居住证+高中+13157109329)。
三、电子材料提交清单:
1.身份证正、反面扫描件(所有持浙江省外身份证的申请人提供);
2.学历证书扫描件(中国教师资格网核验未通过的申请人提供);
3.普通话水平测试等级证书扫描件(中国教师资格网核验未通过的申请人提供);
4.西湖区辖区驻地部队现役军人和现役武警人事关系证明扫描件(须由所属部队或单位的组织人事部门出具,证明格式依该部队或单位的规定而定);
5.相当于助理工程师以上专业技术职务或者中级以上工人技术等级证书扫描件(申请中等职业学校实习指导教师资格的申请人需提供);
6. 其它因特殊情况致公共数据平台末取得核验材料,由认定受理机构另行通知。
7.2011年及以前入学、未取得过教师资格证书且未取得教师资格考试合格证明的师范类毕业生还需提供以下材料:毕业成绩单、教育学实习表、师范生证明(1999年及以后入学的高等教育师范生须提供)、未取得教师资格证书证明扫描件。【注:成绩表、实习表须由档案管理部门注明复印自原件,并加盖公章。师范生证明要求:如申请人属浙江省内全日制普通高等学校毕业生,由毕业学校教务处出具证明;属浙江省以外全日制普通高等学校毕业生,由毕业学校所在地的省级教育行政部门师范处或学生处出具证明。】
了解最新【杭州教师新闻】
【结尾】以上是2020年西湖区下半年教师资格认定工作的公告的全部内容,想获取更多关于浙江教师资格证的相关资讯,如网上报名、报名时间、考试时间、考试公告、资格面试等,敬请关注浙江教师资格网或【在线咨询】。
