2021上半年杭州拱墅区教师资格认定(第一批次)
- 时间:
- 2021-04-20 09:28:58
- 作者:
- 谈老师
- 阅读:
- 来源:
- 浙江省教师资格证
一、杭州市拱墅区教师资格认定工作由杭州市拱墅区教育局组织,拱墅区教师资格认定指导中心具体实施。
二、凡未达到国家法定退休年龄、符合教师资格认定条件且户籍所在地或居住地(须办理“浙江省居住证”或“浙江省引进人才居住证”且在有效期内)或就读学校所在地或部队驻地(仅限现役军人和现役武警)属拱墅区的人员(含原下城区),均可在受理申请期限内向拱墅区教师资格认定机构提出申请,其中高中类:户籍或居住地或就读学校或部队驻地所在地在杭州地区的人员可自主选择确认点。
三、本批次认定对象为符合认定条件且已取得所申请教师资格相应学历证书的社会人员。
注:2021年上半年第二批次认定对象仅限本、专科应届毕业生及已取得《师范生教师职业能力证书》的2021届教育类研究生和公费师范生,认定工作公告将于5月10日在拱墅教育微信公众号和杭州·拱墅门户网站http://www.gongshu.gov.cn/发布,请相关申请人自行关注。
四、2021年上半年教师资格认定申请按以下步骤进行
1.网上申报
4月22日—5月7日,申请人登录中国教师资格网(http://www.jszg.edu.cn),按照网站提示进入教师资格网上申报系统,根据系统提示填写报名信息。(因证书统一邮寄送达,信息填报时,领取方式请务必选择“邮寄送达”,通讯地址与邮寄地址保持一致并务必详细准确,邮件由本人签收,邮费由本机构出资。)
申请人网上申请后请务必加入“2021拱墅认定”QQ群(初小幼群号为:656968647,高中段群号为:450651419),以便信息沟通,进群后请按“申请种类+学科+姓名”的格式修改群名片(如:小学语文赵红)。
2.政策咨询
4月22—5月10日(工作日上午8∶30—11∶30,下午1∶30—4∶30),申请人如有政策等疑问,可至本机构认定指导中心现场咨询或电话、QQ群咨询,确定本人是否符合申请条件。(拱墅区教师资格认定指导中心地址:湖墅南路460号拱墅区教育研究院教师发展研究中心北二楼203室,咨询电话:88907207、81392812)
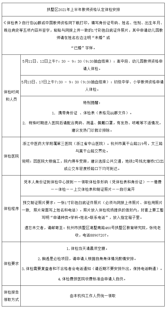
3. 体检、预交制证照片
申请人须在指定时间、指定医院参加相关体检的全部项目(含胸透等),并预交制证照片,具体安排如下:

4. 电子材料提交审核(清单详见附件)
4月22日-5月26日,电子材料提交。2021年上半年杭州市教师资格认定试行“跑零次”,申请人相关资料如在中国教师资格网、杭州市公共数根据平台信息核验通过,无须提交任何材料。核验未全部通过或相关平台无信息的申请人,须将相应材料扫描件打包发至我区认定工作邮箱(gsjzrd@126.com),文件包名称命名为“申请种类+学科+姓名+联系电话,如:小学语文赵红139********”。
5.复核材料,明确受理意见
5月下旬,本机构对申请人提交的材料进行复核,明确受理意见(具体受理决定届时将通过杭州·拱墅门户网站http://www.gongshu.gov.cn/告知)。
五、港澳台居民申请教师资格按《关于港澳台居民在内地(大陆)申请中小学教师资格有关问题的通知》(教师厅[2019]1号)精神办理。
六、如出现报错认定机构等情况,更改截止日期为拱墅区体检前一个工作日。
七、本机构依据法定职权认定初级中学、小学、幼儿园教师资格证,审查高级中学、中等职业学校、中等职业学校实习指导教师资格证申请材料并报杭州市教育局认定。
1.初中、小学、幼儿园段的教师资格认定结果将于6月21日左右通过杭州·拱墅门户网站(网址:http://www.gongshu.gov.cn/)进行公示、公告,请申请人注意浏览,了解自己的申请办理情况,我局将不再通过其它途径进行告知或通知。证书制作完成后,将与行政许可决定书、认定申请表一同邮寄送达,须申请人本人签收。
2.各高中段教师资格认定结果将于6月21日左右由杭州市教师资格认定指导中心通过杭州教育网(网址www.hzedu.gov.cn)进行公示、公告,请申请人注意浏览,了解自己的申请办理情况,杭州市教育局将不再通过其它途径进行告知或通知。(杭州市教师资格认定指导中心咨询电话:87917210,地址:拱墅区东新路重机巷56号8楼。)
八、申请人在认定过程中所提交的信息及有关材料必须真实、合法、有效,申请人对提交虚假信息及申报材料所造成的后果承担责任。
附件:电子材料提交清单
杭州市拱墅区教育局
二〇二一年四月十六日
附件:
电子材料提交清单
一、申请人相关资料如在中国教师资格网、杭州市公共数根据平台信息核验通过,无须提交任何材料。核验未全部通过或相关平台无信息的申请人,须将相应材料扫描件发送至本机构工作邮箱(gsjzrd@126.com)。
二、申请人所提交的电子材料须为扫描件,文件夹名称为“申请种类+学科+姓名+联系电话”。
三、电子材料提交清单
(1)身份证正、反面扫描件(非浙江省身份证的申请人提供);
(2)学历证书扫描件(中国教师资格网核验未通过的申请人提供);
(3)普通话水平测试等级证书扫描件(中国教师资格网核验未通过的申请人提供);
(4)驻杭部队现役军人和现役武警人事关系证明扫描件(须由所属部队或单位的组织人事部门出具,证明格式依该部队或单位的规定而定);
(5)相当于助理工程师以上专业技术职务或者中级以上工人技术等级证书扫描件(申请中等职业学校实习指导教师资格的申请人需提供);
(6)其它因特殊情况致公共数据平台未取得核验材料,由本机构另行通知。
以下材料仅2011年及以前入学、未取得过教师资格证书且未取得教师资格考试合格证明的师范类毕业生提供:
(7)毕业成绩单扫描件(由档案管理部门注明复印自原件,并加盖公章);
(8)教育教学实习表扫描件(由档案管理部门注明复印自原件,并加盖公章);
(9)师范生证明扫描件(1999年及以后入学的高等教育师范生须提供,如申请人属浙江省内全日制普通高等学校毕业生,由毕业学校教务处出具;属浙江省以外全日制普通高等学校毕业生,由毕业学校所在地的省级教育行政部门师范处或学生处出具);
(10)未取得教师资格证书证明扫描件。
